深色模式
多级数列
多级数列是数字推理中考查频率最高的题型,每年必考,但难度不高,考查方式相对变化不大,各位需重点掌握。
一、题型特征
这类数列的数字变化一般来说比较缓慢,数字一般为5~7个,没有明显特征的数列。
二、解题技巧
- ①
- ②
- ③
三、随笔练习
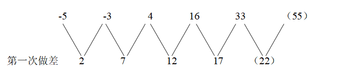
- 例1:(2019江苏徐州事业单位) -5,-3,4,16,33,( )
- A. 55 B. 56
- C. 57 D. 58
:。做一次差如图所示:
一次做差数列为(2、7、12、17)公差为5的等差数列,则一级数列下一项为22,则未知项为33+22=55。因此,选择A选项。
- 例2:(2019河南司法所) 11、14、23、50、131、()
- A. 292 B. 326
- C. 356 D. 374
:数列各项依次增加,无明显特征,所以考虑,观察结果再求解。
将已知项两两作差,均用后一项数字减前一项数字,可得新数列:3、9、27、81,此数列是公比为3的等比数列,则其下一项为81×3=243,题干所求项为131+243=374。
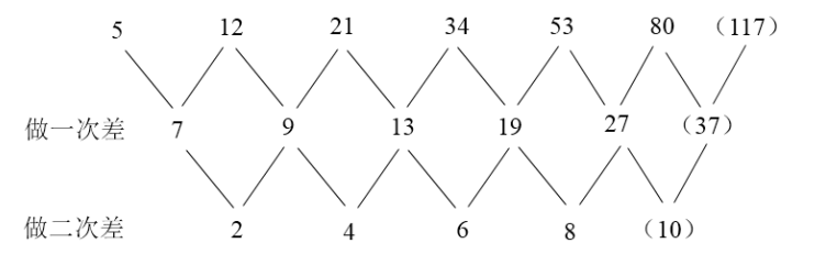
- 例3:(2009联考) 5,12,21,34,53,80,( )
- A. 121 B. 115
- C. 119 D. 117
:数列没有明显特征,优先考虑做差,数列没有明显特征,再做差。如图所示:
第二次做差数列是公差为2的等差数列,则二级数列下一项为8+2=10,一级数列的下一项为27+10=37,所求项为80+37=117。因此,选择D选项。
- 例4:(2018广州) 1,2,4,7,12,( )
- A. 18 B. 19
- C. 20 D. 21
:数列无明显特征且起伏较小,优先考虑作差。作差后得到新数列为:1、2、3、5、( ),为递推数列,则新数列下一项为:3+5=8,故所求项为:12+8=20。
注意:作差得到的新数列1、2、3、5、( ),容易被误判为质数列。但1既不是质数也不是合数,所以新数列不是质数列,不能推断出新数列下一项是7。
故正确答案为C。
- 例5:(2015联考) 34、41、46、56、64、( )、88
- A. 75 B. 77
- C. 79 D. 81
:数列起伏较小且无明显特征,考虑作差。作差后得到新数列7、5、10、8、( )、( )。新数列无规律,再次作差后得到新数列为:-2、5、-2、( )、( )。考虑为循环数列,因此二次作差后括号中所求数为-2、5、-2、5、-2,首次作差后得到的新数列为7、5、10、8、13、11。原数列括号内=63+13=88-11=77。
- 例6:(2017广州) 30,16,22,18,19,( )
- A. 16 B. 16.5
- C. 17 D. 17.5
:数列无明显特征,考虑作差。后项 - 前项,得 -14,6,-1,1,(x);
再作差,后项 - 前项,得20,-10,5,(y),此数列为公比为 -0.5的等比数列。
因此(y)=5×(-0.5)= -2.5,那么(x)= -2.5+1= -1.5,原数列=19-1.5=17.5。故正确答案为D。

